网站首页
关于我们
公司简介
企业文化
企业团队
荣誉资质
新闻中心
公司新闻
行业动态
十堰要闻
通知公告
项目信息
产权转让
资产转让
资产租赁
综合交易
路演中心
政策法规
企业国有资产交易
行政事业单位国有资产交易
金融企业国有资产交易
涉讼资产交易
相关法律政策
竞价大厅
交易指南
交易规则
交易流程
下载中心
文件验签
党群工作
联系我们
网站首页
关于我们
公司简介
企业文化
企业团队
荣誉资质
新闻中心
公司新闻
行业动态
十堰要闻
通知公告
项目信息
产权转让
预披露
国有挂牌项目
非国有挂牌项目
资产转让
房屋土地
机动车
机械设备
资产租赁
综合交易
路演中心
政策法规
企业国有资产交易
行政事业单位国有资产交易
金融企业国有资产交易
涉讼资产交易
相关法律政策
竞价大厅
交易指南
交易规则
交易流程
下载中心
文件验签
党群工作
联系我们
您现在所在位置:
首页
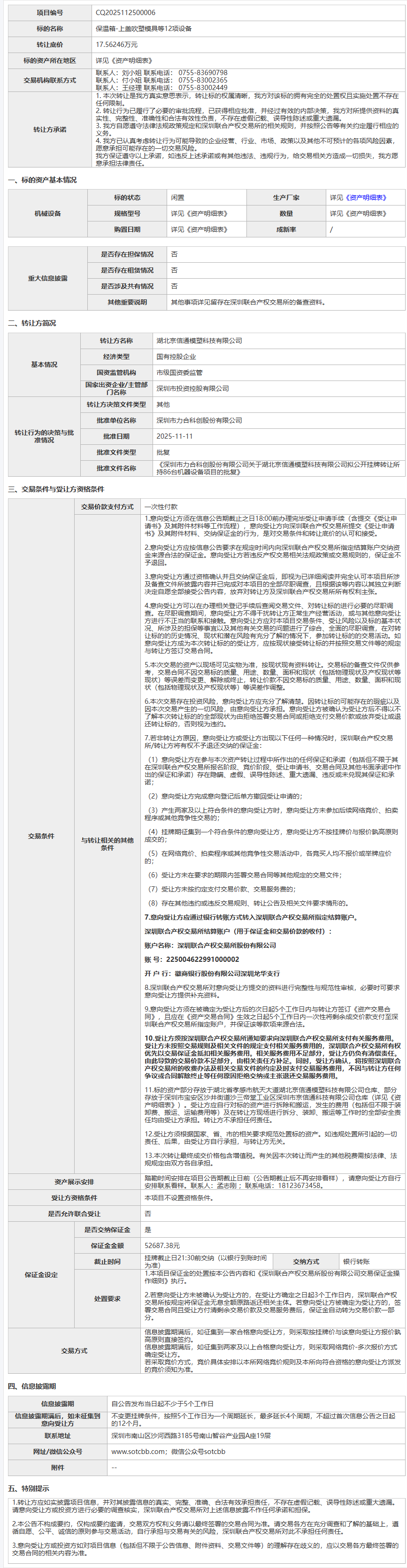
保温箱-上盖吹塑模具等12项设备
发布日期:2025-12-01
作者:本站编辑
分享:
(本招商公告内容由委托方提供,光谷联交所不对公告内容真实性和准确性承担任何法律责任。)
上一篇:
机械手、两轴伺服机械手等7项设备(标的1)
下一篇:
稳压机、五轴伺服机械手等设备
返回列表
武汉光谷联合产权交易所十堰产权交易有限公司 All Rights Reserved
鄂ICP备2021016847号
鄂公网安备 42018502001939号
留言咨询